殯葬禮儀服務業設立流程及課稅-以台南市為例(3)
2025-09-26
關鍵字: 公司設立登記 稅籍登記 統一發票 籌備處轉正式帳戶 殯葬禮儀服務業公會
二、設立流程(續2)
4.公司登記主管機關辦理「設立登記」
取得目的主管機關(例如民政局)的殯葬禮儀服務業設立許可函後,即可向公司登記主管機關申請公司設立登記,可至經濟發展局申請,所需文件及政府規費參考如下
◎公司設立登記申請應檢附文件 (※時程: 約3~7個工作天)
此部分涉及實務上公司組織的不同而定,在此不逐一列出,請直接參酌「公司登記應附送書表一覽表」備妥所需文件,該一覽表可至全國法規資料庫,搜尋公司登記辦法,於法規頁面的附檔即可下載。(設立政府規費視資本額高低而定)
尤應注意者係,公司設立登記核准後,記得循公司法第22-1條規定,辦理公司實質受益人首次申報,並取得申報清單自行留存;並且進行統一發票專用章的刻印(或欲申請免用統一發票)。
5.稅籍登記主管機關辦理「稅籍登記」
等到取得公司設立登記核准公文後,即可向所屬國稅局辦理稅籍設立登記,檢附的申請文件與公司登記主管機關相同(會計師資本額簽證報告免附),流程約需14個工作天,審查案件後,承辦人員將請負責人前往國稅局簽名及確定公司開業日期及行業代號(例如9630-15殯葬禮儀服務)後,始得核發國稅局稅籍登記核准公文,並於收到核准公文後,前往國稅局領取統一發票購買證。
6.其他作業
至此階段,大部分的作業均已完成,可進行案件簽收歸還,並提醒公司負責人可至金融機關將公司籌備處帳戶轉為正式帳戶,就殯葬禮儀服務業而言,並應依法加入「殯葬禮儀服務業公會」(參殯葬管理條例第42條及第43條)。
三、財務與稅務相關的規定
1.IFRS問答集(財務規範,取自財團法人會計研究發展基金會)
與殯葬禮儀服務業相關的IFRS問答集有二,茲列示如下
(1).104/01/07 IAS 18 生前殯葬服務定型化契約收入認列疑義
(107年1月1日起不再適用)
(2).107/05/11 IFRS15 生前殯葬服務定型化契約收入認列疑義
其收入認列方式並無變動,茲整理如下
◎殯葬服務業者針對該無須退還之款項(即簽約後無須退回之不高於20%之全部價款或契約總價)之會計處理為何?
- 殯葬服務業者所提供之殯葬服務項目僅止於喪禮過程中之服務,未來期間並無相關之後續服務,且殯葬服務業者係於接獲契約執行人通知時,始依契約提供殯葬服務
- 殯葬服務業者依生前殯葬服務契約約定無須退回之不高於20%之全部價款或契約總價,因契約相關服務尚未提供,故不得先行認列收入,須俟殯葬服務業者履約提供服務時,方可將款項(包括該無須退還之款項)轉列為收入
- 惟於契約簽訂之第15日起,若有終止契約之情況時,應就無須退還之款項轉列為收入
(註).以上為IAS 18 生前殯葬服務定型化契約收入認列疑義內容,與嗣後發布之IFRS15 生前殯葬服務定型化契約收入認列疑義結論相同,僅後者適用IFRS15條文進行說明並取代IAS 18
2.財政部解釋令(稅務規範,取自財政部各稅法令函釋檢索系統)
與殯葬禮儀服務業相關的財政部解釋令有二,茲列示如下
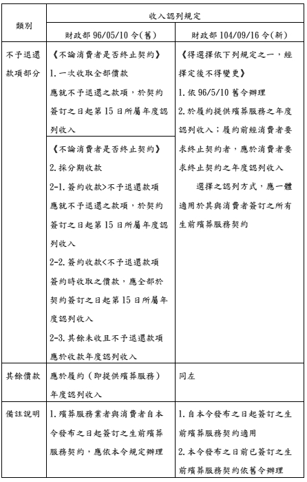
(1).殯葬業者與消費者簽訂之生前殯葬服務契約之收入認列規定
(財政部96/05/10台財稅字第09604526400號令)
(2).補充殯葬業者與消費者簽訂生前殯葬服務契約之收入認列規定
(財政部104/09/16台財稅字第10400547420號令)
其收入認列方式,新舊令配合財務會計規範而有所變動,茲整理如下
◎殯葬禮儀服務業之生前殯葬服務契約收入認列

四、小結
本文擬就「殯葬禮儀服務業」設立流程、及涉及之相關財、稅務規範進行簡要說明,就設立流程部分,因殯葬禮儀服務業係屬許可業務,須受目的主管機關(例如本文之台南市政府民政局)額外許可,始得辦理公司設立登記業務,故流程上需檢送及準備之文件較繁多,跨及的機關亦較多;就財、稅務規範部分,可見其認列收入方式較為特殊,值得參考,爰列出以供參酌使用。
點閱次數:275