負責人健保應否調整之實務上考量-以特殊身分為例(下)
2025-06-27
關鍵字: 保險人身分
三、談特殊身分負責人之健保調整之考量
假設今天的被保險人身分為負責人(雇主或自營業主),依照健保法的規定,健保費是全額自付,同時依各級政府辦理保險對象健保費補助項目一覽表規定,該負責人可能符合全額補助之資格,健保費由政府全額補助,如下表四。
◎表四、各級政府辦理保險對象健保費補助項目一覽表

(註4).資料來源取自衛生福利部中央健康保險署官方網頁,其路徑及連結如下
首頁/健保服務/投保與保費/弱勢協助/各級政府辦理保險對象健保費補助項目
(https://www.nhi.gov.tw/ch/cp-4721-0d598-2645-1.html)
回到我們本文的核心問題,問題情境假設如下
◎問題情境: 公司負責人甲,本身以負責人身分投保健保在該公司,其具有特殊身分,其本身的健保費係由補助單位全額補助(例如表四的極重度、重度身心障礙,由衛生福利部社會及家庭署全額補助)。此時當考量其健保投保金額應否調整時,應評估哪些方面之影響?
實際討論之前,我們先定性以下幾個前提
- 健保眷屬應負擔的健保費,與依附之被保險人相同,也就是說,被保險人本身的健保費越高,眷屬的健保費就越高,這個時候實務上通常會往幾個方向
(1).依附投保金額較低的被保險人投保,以避免繳納較高額的健保費。
(2).運用眷屬人口上限的規範,即超過三口的眷屬免繳健保費。
- 健保投保金額,不得低於勞保、勞退、災保或其他社會保險之投保金額,於雇主或自營業主之身分來說,更有不得低於所屬員工最高投保金額之規定,此時健保投保金額之調整,可能連帶影響其他社會保險之投保金額,及衍生之費用負擔。
- 負責人健保以雇主或自營業主身分投保,其本身投保金額,於其受分配年度營利所得時,可將全年已繳納一般健保費的投保金額,自計算二代健保補充保險費時扣除,避免重複計收,此為健保法第31條的所得人補充保險費。
- 負責人投保金額不算入投保單位補充保險費之費基,於此前提,負責人健保投保金額之調整,並不會直接導致公司多繳納健保法第34條的補充保險費。
對於負責人調整投保金額,可能會有的影響,茲以下表五簡單說明。
◎表五、特殊身分之負責人調整投保金額之影響

這個時候一個最核心的問題是,在上開設定情境下,負責人投保金額調高,有沒有可能其實是有利的呢,一般而言我們最直覺的想法是,投保金額調高,要繳納高額的健保費,而在該特殊身分下,因健保費全額補助,故假設亦無眷屬依附投保,似乎有無調高投保金額並無差異。
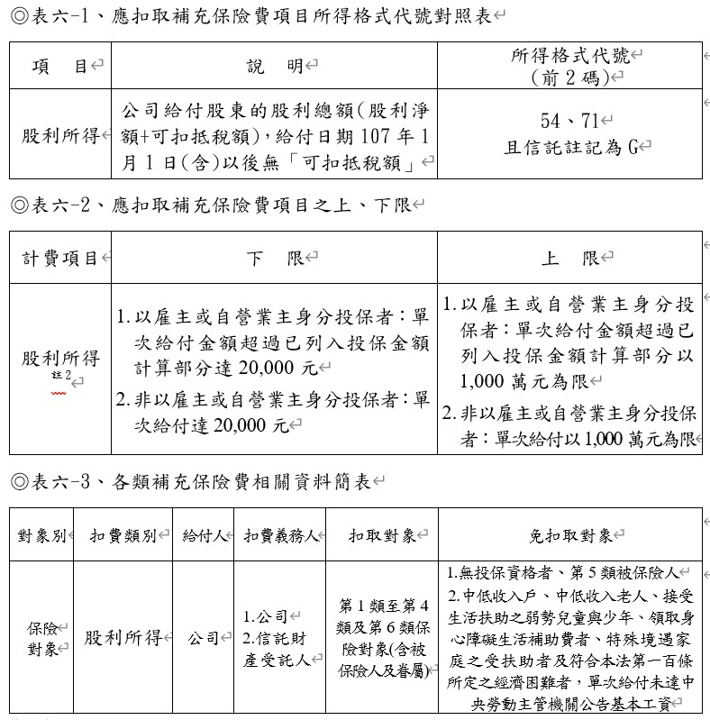
但我們試著思考一個問題,當在一般健保費獲得全額補助之被保險人(本例而言為公司負責人),依其精神是否仍有免繳二代健保補充保險費的優惠,答案是否定的,也就是說,雖然該公司負責人一般健保費全額補助,但當受分配公司盈餘之營利所得時,仍應依規定課徵第31條的二代健保補充保險費,即所得人本身要繳納的部分,如下表六-1~六-3。

(註5).資料來源取自衛生福利部中央健康保險署官方網頁,其路徑及連結如下
首頁/重要政策/二代健保/簡報及實務手冊
(https://www.nhi.gov.tw/ch/cp-2481-95b64-3153-1.html)
準此我們似乎可以推論出一個結論:
「擁有全額補助等特殊身分之公司負責人,其健保本身以負責人身分投保,無其他依附投保之眷屬,並且擁有常態性之盈餘或股利分配時,試圖調高健保投保金額,不但不影響本身健保費、其他社會保險之負擔、健保法第34條的投保單位補充保險費等等之外,該增加投保金額之部分,還可以在計算健保法第31條股利補充保險費時,列入費基減除計算之現象。」
補充說明者係,倘若其他組織之情況就不影響,因健保法第31條所稱股利,僅指公司組織,且該公司負責人應同時具有股東身分始有實益自屬當然。
四、小結
透過本文之說明,我們從健保投保金額之調整出發,說明其法規範、限制、調整之時程、對象、證明文件及計算方式等等實務規定,最後帶入本文探討的核心問題,即特殊身分之公司負責人,面臨投保金額調整時,可能涉及之影響層面,得出實務應用上可能出現之現象,供各位思考,希望不管對於單純調整投保金額,或試圖全盤檢討,或甚至本文所指涉之特殊身分,能夠有更進一步的收穫。
點閱次數:481