綜合所得稅重複申報扶養親屬之認定原則
2025-06-16
關鍵字: 扶養親屬
一、綜合所得稅申報受扶養親屬之範圍
在進入主題之前,我們先來看看,現行稅法規定下,納稅義務人得申報受扶養親屬之範圍及資格為何,規範於所得稅法第17條
1.納稅義務人及其配偶之直系尊親屬
年滿60歲,或無謀生能力,受納稅義務人扶養者。其年滿70歲受納稅義務人扶養者,免稅額增加50%。
2.納稅義務人之子女
未成年,或已成年而因在校就學、身心障礙或無謀生能力受納稅義務人扶養者。
3.納稅義務人及其配偶之同胞兄弟、姊妹
未成年,或已成年而因在校就學、身心障礙或無謀生能力受納稅義務人扶養者。
4.納稅義務人其他親屬或家屬
合於民法第1114條第4款及第1123條第3項之規定,未成年,或已成年而因在校就學、身心障礙或無謀生能力,確係受納稅義務人扶養者。
現行稅法規定下,除納稅義務人及配偶外,針對受扶養親屬之申報對象有四,茲整理如下表一、綜合所得稅申報受扶養親屬之規範彙整,以茲參酌。
二、重複申報受扶養親屬的態樣及認定原則-直系尊親屬
目前實務上常見會遇到重複申報受扶養親屬的,當屬「納稅義務人及其配偶之直系尊親屬」及「納稅義務人之子女」兩種,前者例如同時列報父母或祖父母為受扶養親屬之情形,後者例如夫妻離婚後同時列報子女為受扶養親屬之情形,以下茲分別以財政部頒布之認定原則說明
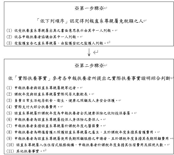
1.「納稅義務人及其配偶之直系尊親屬」
於重複列報直系尊親屬(如父母、祖父母等)之情形下,稽徵機關頒布了「綜合所得稅重複申報扶養直系尊親屬免稅額案件認定原則」(財政部114/4/23台財稅字第11304655680號),為便利理解,茲以下判斷流程圖

從上開認定原則可知,應先透過第一步驟,依序找出有無適用之情形,倘均無符合所列情形者,始得依第二步驟「實際扶養事實」綜合判斷作為實質認定。
2.「納稅義務人之子女」
於重複列報子女之情形下,稽徵機關頒布了「綜合所得稅重複申報扶養子女免稅額案件之認定原則」(財政部109/10/15台財稅字第10904583370號令),為便利理解,茲以下判斷流程圖

三、小結
由上認定原則可知,無論是重複列報直系尊親屬或子女為受扶養親屬,依照財政部解釋令意旨,於認定上會先依前順序認定,只有當前順序無符合之情形時,始得依「實際扶養事實」綜合判斷作實質認定,故實務上倘真的走到實質認定,應由納稅義務人自行舉證,當然包括提出相關證明文件,以利稽徵機關作出有利於己主張之認定。
◎表一、綜合所得稅申報受扶養親屬之規範彙整

(註).本表以所得稅法第17條規範出發 (併參同法施行細則第21條及第21-1條)
點閱次數:659