公司法五大員工獎酬工具介紹(4)
2024-08-29
文/胡宗奇(經濟部中小及新創企業署榮譽會計師)
各位老闆,創業之後除了煩惱公司業務從何而來之外,當公司業績慢慢上軌道的時候,最主要煩惱的事情之一,就是每年員工的離職率,我們常常聽到這句話,「員工是企業的資產」,說得一點都沒錯,但是對於老闆來說,要如何落實這句話呢,本篇文章為你介紹公司法設計的五大員工獎酬工具,其各自的規定與比較,讓老闆能夠適時的運用這些法定獎酬工具。
5.員工獎酬工具-限制員工權利新股
公司法第267條第九項規定:「公司發行限制員工權利新股者,不適用第一項至第六項之規定,應有代表已發行股份總數三分之二以上股東出席之股東會,以出席股東表決權過半數之同意行之」,由此可見,五大員工獎酬工具中,只有限制員工權利新股,程序是股東會特別決議,其他均為董事會特別決議
同法條第十一項規定:「章程得訂明依規定發行限制員工權利新股之對象,包括符合一定條件之控制或從屬公司員工」
補充說明者係,限制員工權利新股(或稱限制型股票),民國100年引進之初,自公開發行股票公司先行,俟運作一定期間後,再考慮擴大適用範圍。迄今已過數年,企業亦有要求放寬至非公開發行股票公司,準此,民國107年公司法大修時,將適用範圍放寬至非公開發行公司
至公開發行股票公司發行限制員工權利新股者,原則上經股東會特別決議,例外出席股東之股份總數不足前項定額者,得以有代表已發行股份總數過半數股東之出席,出席股東表決權三分之二以上之同意行之
◎表五、限制員工權利新股重點說明

6.小結
本篇文章介紹現行公司法下的五大員工獎酬工具,企業得視其實務需求,選用適當的獎酬工具,一般而言,常見的為發放公司法第235-1條的員工酬勞,然考量留才的目的,企業應思考是否併用其他員工獎酬工具,當然實務操作上涉及細節性操作、會計處理及稅務申報,篇幅關係本文就不進一步探討,但實際執行上應特別注意
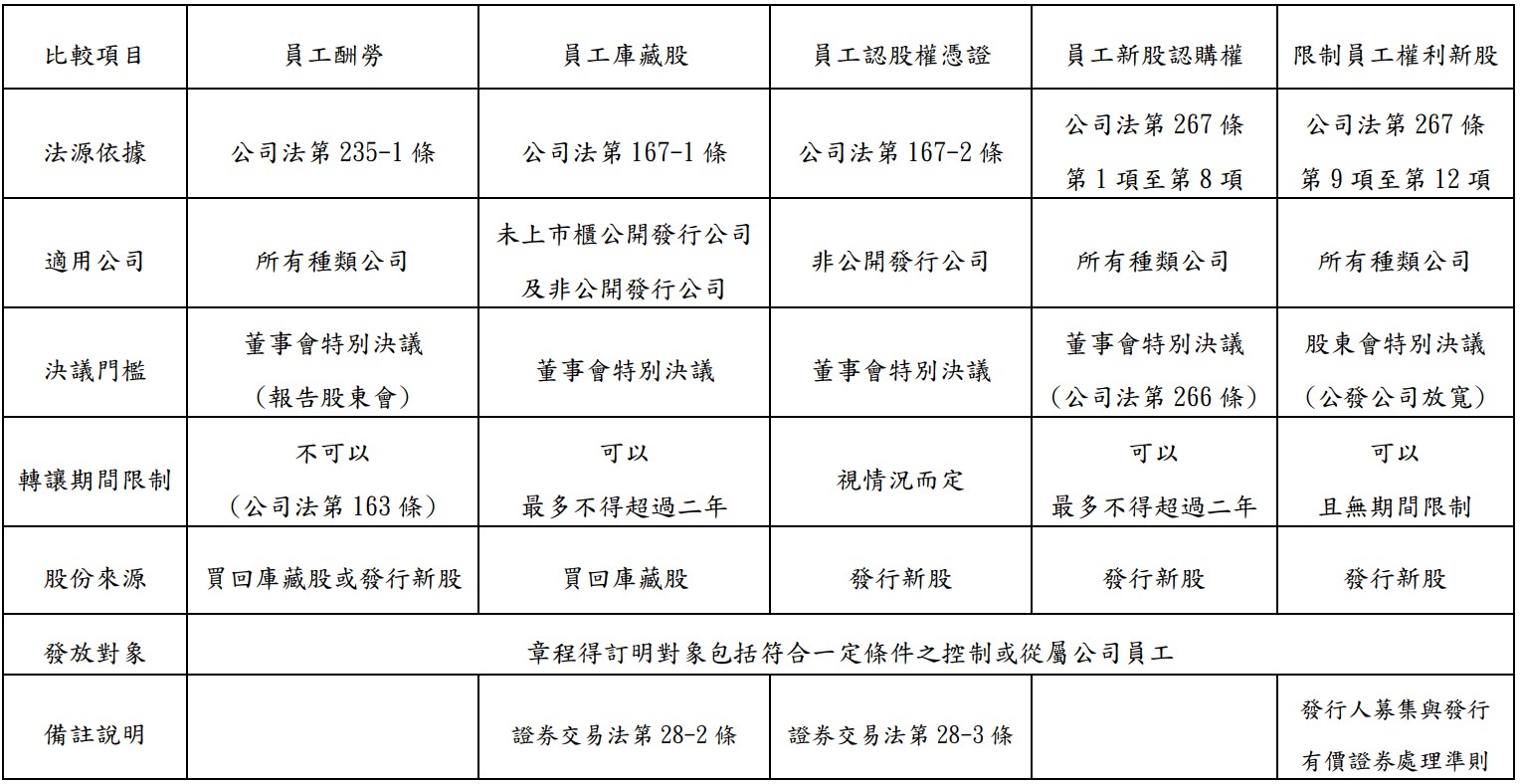
附表、公司法五大員工獎酬工具之比較

點閱次數:688