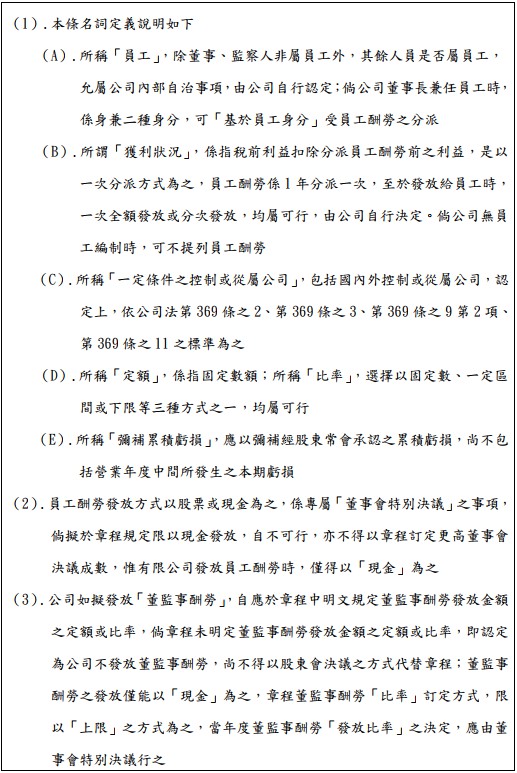
公司法五大員工獎酬工具介紹(1)
2024-08-29
文/胡宗奇(經濟部中小及新創企業署榮譽會計師)
各位老闆,創業之後除了煩惱公司業務從何而來之外,當公司業績慢慢上軌道的時候,最主要煩惱的事情之一,就是每年員工的離職率,我們常常聽到這句話,「員工是企業的資產」,說得一點都沒錯,但是對於老闆來說,要如何落實這句話呢,本篇文章為你介紹公司法設計的五大員工獎酬工具,其各自的規定與比較,讓老闆能夠適時的運用這些法定獎酬工具。
1.員工獎酬工具-員工酬勞
公司法第235-1條第一項規定:「公司應於章程訂明以當年度獲利狀況之定額或比率,分派員工酬勞。但公司尚有累積虧損時,應予彌補」,即明文規定公司應於章程訂定員工酬勞發放的法源依據,基礎為獲利狀況之定額或比率,公司如尚有累計虧損時,依法應先彌補虧損,自屬當然
同法條第三項及第四項規定:「員工酬勞以股票或現金為之,應由董事會以董事三分之二以上之出席及出席董事過半數同意之決議行之,並報告股東會。公司經前項董事會決議以股票之方式發給員工酬勞者,得同次決議以發行新股或收買自己之股份為之」,係規定員工酬勞發放的標的,可以是股票或現金,其程序為先經董事會特別決議後,再報告股東會,如果是以股票為標的發放者,其股票來源,可以是新股或老股(即買回庫藏股)
最後發放的對象,依同法條第五項規定:「章程得訂明發給股票或現金之對象包括符合一定條件之控制或從屬公司員工」,即基於大型集團企業對集團內各該公司員工所採取之內部規範與獎勵,多一視同仁,提供企業更大彈性為目的
◎表一、員工酬勞重點說明

點閱次數:960