有限公司債權轉增資實務案例流程解析(上)
2024-08-22
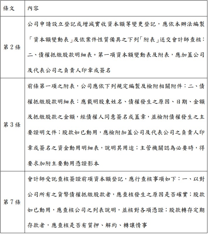
文/胡宗奇(經濟部中小及新創企業署榮譽會計師)
中小企業籌資不易,最常見的資金籌資方式即為辦理現金增資,以「現金」作為出資的標的,惟實務上常見公司股東或負責人先行代墊公司款項或資金貸與,形成對公司的貨幣債權,如此實務上可否以該「對公司所有之貨幣債權」,抵充出資額作為增資的標的,遂成為中小企業主的疑問,本篇文章以實務案例,分享有限公司債權轉增資完整流程及相關表單注意事項等,供各位參酌使用。(篇幅關係,共分成上、中、下等共三篇)
1.公司法中針對「債權轉增資」的規定
首先既然是探討有限公司債權轉增資的議題,我們先來看看我國公司法中針對債權轉增資是如何規定,在公司法第99-1條規定:「股東之出資除現金外,得以『對公司所有之貨幣債權』、公司事業所需之財產或技術抵充之。」
準此,有限公司股東欲投入出資額,依上開規定得以對公司所有之貨幣債權抵充出資額沒有問題,接下來針對增資門檻的規定,參見公司法第106條規定:「公司增資,應經股東表決權過半數之同意。但股東雖同意增資,仍無按原出資數比例出資之義務。有前項但書情形時,得經股東表決權過半數之同意,由新股東參加。前三項不同意之股東,對章程修正部分,視為同意。」
由上方的條文可知,有限公司欲辦理增資程序,應經股東表決權過半數同意,但並無限制所有股東均應依原出資比例投入資本,但由於有限公司變更章程,依公司法第113條第一項規定,其門檻為股東表決權三分之二以上之同意,故我國107年公司法修法時,為避免不同意股東以反對修正章程為手段阻止程序之進行,明定不同意增資之股東,對章程修正部分,視為同意
2.董事自我交易(雙方代表禁止)
公司法第108條第四項準用同法第59條規定:「代表公司之股東,如為自己或他人與公司為買賣、借貸或其他法律行為時,不得同時為公司之代表。但向公司清償債務時,不在此限。」
此即「雙方代表禁止」之規定,我們來設想一種情況,假設今天公司缺週轉資金且立即需要,如俟增資程序跑完可能緩不濟急,此時由董事(兼股東)先行借與公司一筆資金,以因應公司資金需求,嗣後於增資程序中再以該對公司所有之借款債權抵充出資額辦理增資程序
在這樣簡單的情境下,應由董事本人與公司訂定借款契約,敘明雙方名稱、借款金額、期間、利率及清償約定等等內容對吧,那麼這個時候,因公司本身的代表人即為董事本人,故此種董事自我交易情形,公司法明文不得為公司之代表,參見經濟部75年10月28日商47488號:「前略…,應依下列情形,另定代表公司之人:(一)僅置董事1人者,由全體股東之同意另推選有行為能力之股東代表公司,(二)置董事2人以上,並特定一董事為董事長者,由其餘之董事代表公司」
3.資本額查核簽證辦法中針對債權轉增資的規定
公司法第7條規定:「公司申請設立登記之資本額,應經會計師查核簽證;公司應於申請設立登記時或設立登記後30日內,檢送經會計師查核簽證之文件。公司申請變更登記之資本額,應先經會計師查核簽證。前二項查核簽證之辦法,由中央主管機關定之。」
依上開規定,公司申請變更資本額登記時,例如申請增資程序,應先經會計師查核簽證,出具查核報告作為送件資料,而經濟部依該條第三項所定「會計師查核簽證公司登記資本額辦法」,有進一步詳細的規定,下表茲列出有關條文
表一、會計師資本簽證辦法中針對債權轉增資的條文規定

點閱次數:3124