馬太鞍溪堰塞湖災害適用丹娜絲特別條例

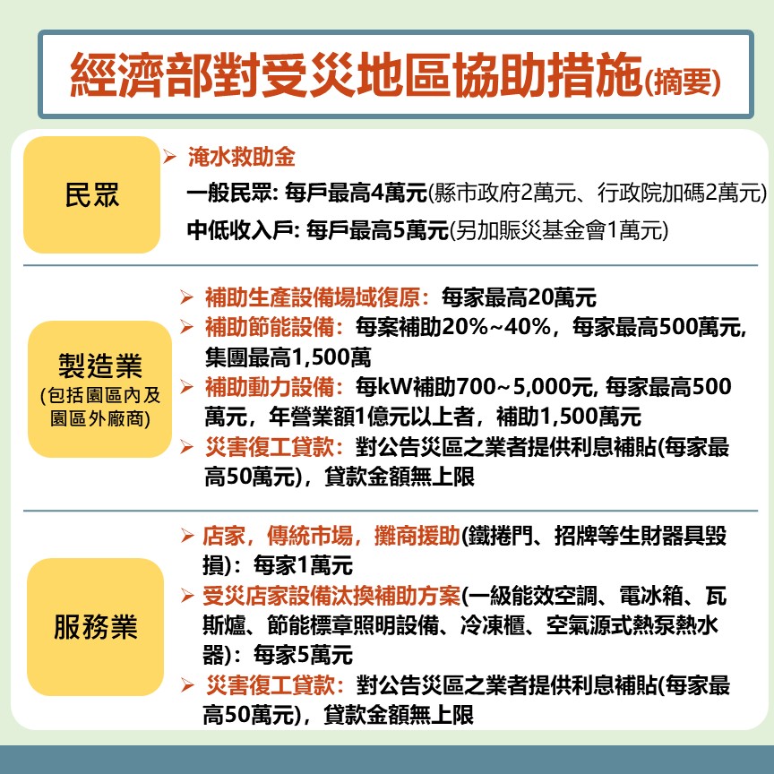
丹娜絲颱風相關措施

申請專區

檔案下載

1 行政院函-「中華民國一百十四年樺加沙颱風風災災區範圍」為花蓮縣光復鄉、鳳林鎮及萬榮鄉 檔案下載
2 1141007受馬太鞍溪堰塞湖災害影響公告 檔案下載
3 【公告影本】經濟部受災融資協處利息補貼加碼要點 檔案下載
4 1140829經濟部災害復工貸款利息補貼加碼要點修正總說明對照表核定版 檔案下載
5 QA-經濟部受災融資協處利息補貼加碼_1141006 檔案下載
6 經濟部受災融資協處利息補貼加碼要點切結書 檔案下載
7 1140930行政院公報-丹娜絲颱風及七二八豪雨災後復原重建災區公告 檔案下載
8 公告「中華民國一百十四年丹娜絲颱風風災災區範圍」新增雲林縣全區,自114年7月5日生效 檔案下載
9 行政院公報-丹娜絲颱風災區(台南市) 檔案下載
10 行政院公報-丹娜絲颱風災區(嘉義縣嘉義市部分高雄市部分) 檔案下載
11 丹娜絲颱風災後復原重建措施(0821版) 檔案下載

新聞訊息

2025-09-29

政院:花蓮堰塞湖災情適用丹娜絲特別條例 不足再追加預算


2025-08-14

「災後復原重建特別條例」協商達成共識 卓揆感謝立院事先徵詢政院意見 盼循此模式加速通過追加預算案及「韌性特別條例」


2025-08-07

政院通過「丹娜絲颱風及七二八豪雨災後復原重建特別條例」草案 加速推動災區各項復原重建工作


2025-08-05

修繕有補助 拆除也能請 中低收入戶 政府全額出


2025-08-04

視察臺南柳營區災區房屋修繕重建情形 卓揆指示全數、全力加速推動災後復原工作


2025-07-07

丹娜絲颱風來襲後 台水24小時內復水


2025-07-06

經濟部長視察應變整備 關心水利署等單位防汛備戰情形